2016AP课程含SAT春季、串讲招生
北京王府学校2016年AP课程(含新SAT)
春季、考前模考串讲招生简章
2016年新SAT1考试即将登场,2017年SAT2考试改革在即,AP考试各个科目的改革也在稳步开展。
AP考试和新SAT考试和托福考试的结合越来越紧密。根据美国大学理事会副总裁王湘波博士和众多的留学教学专家分析,学习AP课程不仅对申请美国大学有很重要的作用,同时对提高新SAT成绩有很强的作用。
利用王府学校AP教学的优势,我们开设2016年AP寒假课程班、春季课程班 和模考串讲班 。
凡是在报名参加王府学校AP课程的学生将获得《AP备考指南和高分策略(含新SAT策略)》一书。这本书是全国第一本系统阐述AP学习方法和12门AP核心课程的学习方法的宝典。
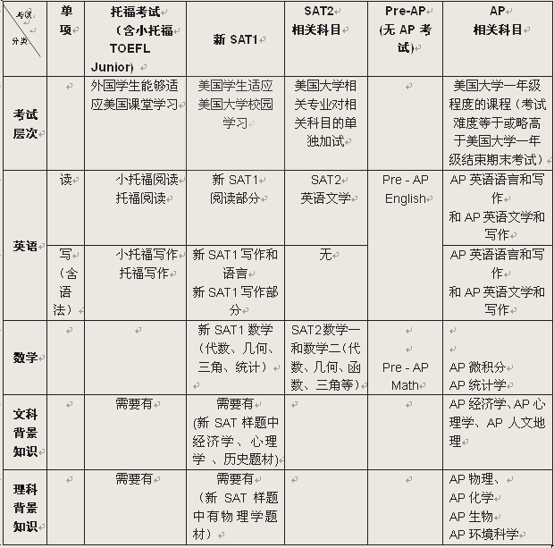
托福、新SAT1和SAT2、AP相关科目的衔接问题如下:

学习AP课程从一方面讲可以是补充新SAT考试需要的专业知识的过程,同时学习AP课程,有助于提早适应美国大学课堂,申请名校和转学分节省学费。
历年来我校AP课程学生的成绩远远高于美国大学理事会公布的全球AP考试平均成绩。
近五年我校AP课程学生各科的平均优秀率(4分以上)达到75%以上。我校已有350余名AP课程学生取得参加所有AP考试科目全科5分的优异成绩,其中我校AP课程学员曾同学、熊同学、刘同学、樊同学、谢同学、张同学和李同学等7名学生获得了8科全部5分的优异成绩。
近五年我校AP课程学生获得了很多美国大学学分豁免,其中王同学转了华盛顿大学一年的学分,李同学转了28个学分,倪同学转了27个学分,高同学转了USLA24学分, 马同学转了19个学分。
北京王府学校AP和新SAT课程优势
我校是最早开始研究新SAT和AP课程结合教学的学校之一。从根本上打破了SAT和AP应试教学的影子。
王府学校AP课程依托王府学校强大的师资力量。我校共有35名教师获得美国大学理事会AP课程资格认证,18名认证教师获得哈佛大学“新教法”总教练资格,3名AP教师分别
获得美国大学理事会AP经济学、AP物理、AP化学考试的阅卷员资格。
我校AP教师每年参加美国大学理事会在国内和国际上举办的各种AP教师培训课程和研讨会,AP教师能够全面了解AP考试的最新动态。
我校具有强大的AP课程研发队伍,在AP课程教材建设、AP课程真题汇总和AP课程辅导材料的收集上在全国具有领先地位。
我校AP课程有每年都有近300人来自全国各地著名高中和来自海外著名高中的优秀学子前来就读。这种学习氛围也是难于比拟的。学生可在本校AP考点参加AP考试,能够提前适应考场环境,有利于临场发挥。(根据2015年AP报考经验,在北京王府学校报考2016年AP考试的时间预计为2015年12月底。2016年1月份学生可以以社会考生身份报考社会考点,2016年3月底前学生可以报考香港考点的AP考试,北京王府学校将协助学生办理相关手续和提供服务。请学生合理安排好AP课程和AP考试的报名时间。AP考试费用标准由教育部统一制定,在我校报考AP考试为我校代收费用,不包含在学费中。2015年AP考试每科目报考费用为1100元人民币。)

(2015年AP春季班合影)

(2015年AP寒假班学生合影)
王府AP系类辅导教材:


学校环境和设施:





王府学校部分AP和SAT辅导学者型和专家型教师介绍:
王老师 (数学博士,副教授职称,SAT数学、AP微积分教师、A-LEVEL数学教师)
首都师范大学数学系研究生,留美访问学者,教授大学数学20年,教授SAT数学、AP微积分、AP统计近10年。
严老师 (生物学博士,SAT、AP、A-LEVEL生物学教师)
剑桥大学国际考试委员会认证A-level生物教师,美国大学理事会认证AP生物教师。同时教授SAT2,IGCSE,IB等生物类国际课程。
具有长达10年的生物学实验室研究经历, 8年以上生物类国际课程教学及培训经验,发表多篇SCI学术论文。
著有《AP生物》和《去美国读本科考试详解》,翻译了经典AP生物教材“Barron’s AP biology”。
傅老师 (MBA, 经济师职称,AP和A-LEVEL经济学、商科、托福和SAT英语教师)
加拿大渥大华大学工商管理硕士(MBA)。从事国际教育教学和管理工作近20年,从事AP教学和管理10年。
荣获2015年北京市民办中小学优秀教师殊荣。曾获得CCTV希望之星英语风采大赛优秀指导教师奖。
AP经济学和AP美国历史认证教师,著有《AP经济学》和《美国高考AP课程入门指南和AP考试高分策略(含SAT考试)》, 并具有美国大学理事会(College Board)AP经济学阅卷员资格和剑桥大学ESOL通用英语考试MSE考官资格。
曾全面参加美国教育考试服务中心ETS初中托福(TOEFL Junior)考试的前期核心研发和考试管理工作。
博客:blog.sina.com/ziv66 新浪微博:国际课程讲师傅莹
李老师(MBA,SAT数学、AP统计学教师)
留英硕士,教授SAT数学、AP统计学、A-LEVEL会计专业近10年。
靳老师 (物理学硕士,SAT和AP物理学教师)
四川大学物理系硕士和美国犹他大学物理系硕士。从事SAT和AP物理教学近10年。
辛丽蓉老师 (AP计算机A教师)
云南师范大学计算机系计算机科学教育专业, 进修获得哈佛教育学院为理解的教学英文证书。从事计算机软件教学和AP计算机A教学6年。
李老师( 化学硕士、AP化学教师)
英国利兹大学色彩化学专业,从事AP化学5年教学。
蔡老师 (工程和心理学硕士,AP心理学教师)
美国Leigh大学工程和心理学硕士,从事AP心理学6年教学。
王府学校AP课程和SAT课程教师均为海归背景或访问学者,均为多年的专业教师和AP教师,有丰富的课堂教学经验和AP考试辅导经验,不同于培训模式,侧重课堂教学和考试辅导的有效的结合,竭诚为学生和家长服务。
北京王府学校2016年AP课程特别奖励措施
为了鼓励优秀学生来我校就读AP课程,对于SAT、托福成绩特别优秀的学生和被美国大学排名前10名学校录取的学生,特作如下学费扣减安排:

说明:
(1)请凭托福考试和SAT考试的正式成绩单在交费时申请办理扣减学费。
(2)获得2016年US NEWS美国大学排名前10名大学录取的学生请凭正式录取通知书在交费时申请扣减学费。
(3)申请学费扣减请提供正式文件,复印件无效。
(4)交费后不在办理申请学费扣减手续。
(5)我校保留对学费扣减措施的解释权。
北京王府学校2016年AP寒假课程(含赠送18节新SAT)内容、上课时间和费用
寒假课程适合于只能在寒假学习AP课程、学习基础相对较好并且能够对课程进行过提前预习的学生。
其中高一学生可以报考微积分BC(含AB)、宏观经济学、微观经济学、物理1、心理学这5门比较简单的科目。)
开设课程: 结合中国学生所擅长的学科、美国名校的认可度、大学减免学分的政策等综合因素,开设:微积分BC(含AB)、统计学、宏观经济学、微观经济学、物理1、物理C(电磁学和力学)、美国历史、化学、心理学共9门AP课程。每门课程24学时。课程为整体打包,任意选课,至少选4科,多选不限。赠送18节新SAT阅读、语法和写作课。
上课时间和地点:2016年1月25日(星期一)开课,2016年2月5日(星期五)结束,共12天。统一报到时间为2016年1月24日(星期日)下午报到, 统一离校时间最晚2016年2月6日(星期六)上午。
参加SAT考试的学生报到时间可以于2016年1月25日(星期一)下午。因高一和高二学生不参加老版SAT, 因此2016年1月25日(星期一)全天安排适合高一和高二年级学生的AP物理1的内容,
备注:2016年1月22日(星期五)中小学学期结束;2015年1月23日(星期六)开始放寒假,2016年2月23日(星期二)开学。2016年1月23日和24日老版SAT考试。 2016年2月7日为除夕。
上课地点:北京昌平区王府学校校园内(距市内40分钟车程)
学费(含教材资料费): 12000元/人,住宿费12天1200元/人(住宿2人一个房间)。(含100元临时购物卡冲值。课程结束前退余额。)如果在2015年12月31日前报名,学费(含教材资料费)可以享受九折优惠,即10800元。其它费用不打折。
北京王府学校2016年寒假AP课程费用交付方式
1.请直接到北京王府学校财务处交费。(乘车路线和驾车路线请见友情提示)
2.汇款请汇到:北京王府学校( 账号:0200095809000001739 开户行:工行天通苑支行)
汇款时请务必注明汇款人姓名和学员姓名,并在汇款后把汇款人姓名、学员姓名、学员性别、原来就读学校、汇款金额和有效电子邮件地址短信通知傅老师(手机号13522807627)。同时,请保留汇款底单。
北京王府学校2016年AP春季课程(含每周6节新SAT)内容、上课时间和费用
春季课程适合于能够在3月到4月脱产学习、希望更系统学习AP课程的学生。
开设课程: 结合中国学生所擅长的学科、美国名校的认可度、大学减免学分的政策等综合因素,开设必修课、文科选修课和理科选修课共15科。
必修课包括微积分BC(含AB)、统计学、微观经济学和宏观经济学。理科选修课包括物理C (电磁学和力学,并含物理1和物理2的基础内容)、化学、生物、计算机(中文授课)。
文科类包括美国历史、心理学、英语语言与写作和文学与写作。
以上课程每周每门课6-8课时。
艺术史将根据学生需求决定是否开设。
为满足高二学生学习AP的同时准备新SAT, 特别开设每周6节新SAT 课程。
实行报名全部课程,任意选课制度。
上课时间和地点:
2016年2月29日到4月22日。(预计2016年2月28日报到。)
上课地点:北京昌平区王府学校校园内(距市内40分钟车程)
学费和教材资料费: 24000元/人,住宿费3000元/人(住宿4人一个房间)。根据需要自行对饭卡充值吃饭和购买零食。如果在2015年12月31日前报名,学费(含教材资料费)可以享受九折优惠,即21600元。其它费用不打折。
北京王府学校2016年春季AP课程费用交付方式
1.请直接到北京王府学校财务处交费。(乘车路线和驾车路线请见友情提示)
2.汇款请汇到:法政国际教育投资有限公司( 账号:110908051410301 开户行:招行北京亚运村支行) 汇款时请务必注明汇款人姓名和学员姓名,并在汇款后把汇款人姓名、学员姓名、学员性别、原来就读学校、汇款金额和有效电子邮件地址短信通知傅老师(手机号13522807627。同时,请保留汇款底单。
北京王府学校2016年AP考前模考串讲班内容、上课时间和费用
模考串讲课程适合于系统学习AP过课程,考前需要适应考试和需要老师点拔提分的学生。
开设课程:化学、心理学、微积分BC(含AB)、统计学、宏观经济学、微观经济学、物理1、物理C电磁学和物理C力学共9门课的模考和讲解。
上课时间:2016年4月27日(星期一)到2016年5月1日(星期五)的全天时间。每门课各安排2次模考,每次模考2-3小时,每门课每次讲解时间为2小时。具体时间需要开课前通知学生。
上课地点:北京昌平区王府学校校园内(距市内40分钟车程)
学费和教材资料费1100元/科,其中春季班学生住宿免费,其余学生不安排住宿。
北京王府学校2016年AP考前模考串讲班费用交付方式
1.请直接到北京王府学校财务处交费。(乘车路线和驾车路线请见友情提示)
2.汇款请汇到:法政国际教育投资有限公司( 账号:110908051410301 开户行:招行北京亚运村支行) 汇款时请务必注明汇款人姓名和学员姓名,并在汇款后把汇款人姓名、学员姓名、学员性别、原来就读学校、汇款金额、学习科目和有效电子邮件地址短信通知傅老师(手机号13522807627)。同时,请保留汇款底单。
注意事项:
(1) 全部课本和资料在开课报到时统一发放,不提前发放,教材资料不能从学费中扣除。教材和资料到校后统一发放。
(2) 学费(含教材资料)在开课后不办理退费。饭费需要用现金充值。如需要购买AP和SAT考试专用计算器,需要现金支付。(专用计算器的可选择的型号一般为TI-84、TI-84彩屏、TI-89、TI-Nspire cxCAS 1220。) 请所有学员携带饭费和必要的生活费用。
(3) 学校提供给住宿的学员枕头、被子和床单、洗脸盆和少量洗漱用品。如果需要,学生可以自己带床单。如果需要使用台灯,需要自己准备。
(4) 需要使用笔记本电脑的学员可以携带笔记本电脑。(教室内可以无线上网。)
(5) 请提供肝功能和乙肝五项检查结果办理饭卡。
咨询电话及联系方式
傅老师010-80789521, 13522807627
E-mail: fuying@brs.edu.cn
友情提示
1. 预习用教材
建议学员提前预习AP课程相关内容,可适当参考以下书目:
(1) AP学习综合指导书《AP备考指南和高分策略》 系统介绍了AP12门热门科目的学习方法
(2) 微积分:高中数学教材函数部分和大学经济管理类《微积分》
(3) 统计学:高中数学教材排列组合部分和大学经济管理类《概率论与数理统计》
(4) 经济学: 北京大学版 曼昆《经济学原理》
(5) 美国历史:北京大学版 纳什《美国人民》新东方王毅《美国简史》
(6) 物理C(含物理1+2):高中物理教材+ 大学基础物理学
(7) 心理学:麦尔斯心理学
(8) 化学:大学基础化学
(9) 生物:大学基础生物
(10) 计算机:Java基础教程
学生阅读以上教材的目的,主要是熟悉将要学习的AP课程的知识内容。为了提高上课和学习效果,建议学生提前认真阅读这些教材。
2.学习科目建议
(1)建议所有学生认真学习4科必修课。
(2)理科生:选学物理1+2、物理C、化学、生物和计算机。
(3)文科生:选学美国历史、心理学、英语语言和写作与英语文学和写作。
有关AP考试常见问题参考新浪博客blog.sina.com/ziv66或 阅读 《AP课程指南和高分策略》这本书 。
3.2016年AP考试时间表:


备注:中国大陆AP考试由教育部考试中心负责。根据历年惯例,中国大陆一般只开设22门AP考试。大陆AP考试报考网站为www.apchina.net.cn。
常见问题
1、新SAT和AP课程适合于什么学生?
新SAT和AP课程班适合我国高中高一到高三年级与AP考试科目要求同等水平的学生、立志于进入世界一流大学、学习能力较强、学习基础相对较好的学生。新SAT和AP文科科目尽量早动手,从初三和高一暑假开始,学习准备更从容。
2、托福考试、新SAT考试与AP考试和ETS及美国大学委员会的关系
美国大学委员会(College Board)为美国高中生设计、组织和管理的各种标准考试,这些考试成为美国大学招生时重要的参考依据之一。其组织的考试主要有SAT(学业水平考试)和AP(美国大学先期课程考试)。托福考试由美国教育考试服务中心(ETS)负责组织。托福、新SAT和AP考试的出题和阅卷工作全部由美国教育考试服务中心ETS负责组织,因此三种考试的题目具有很强的相关性。
3、托福考试、SAT考试和AP考试的考试时间和地点
托福考试每年有多次考试机会,学生可以选择在我国教育部考试中心指定的任何考点参加考试
SAT每年考试时间为1月、5月、6月、10月、11月、12月(美国以外,美国本土3月还有一次)。中国学生通常需赴香港或新加坡考场赴考。建议考生尽量参加每年下半年的SAT考试,以便不和其他考试和学习冲突。
AP 考试考试时间为每年5月份前两周,全球统一时间,美国大学理事会为了应对时差产生的可能泄题,会准备不同时区的不同试卷。请注意,王府学校AP报考截止日一般为当年12月底,中国大陆每年的报考截止日一般为次年1月中下旬,中国香港的报考截止日一般为次年3月初。为了您能更从容的参加AP考试,建议尽早在王府学校和国内考点报考。
4.托福、新SAT和AP考试的学习顺序?
托福和SAT相对侧重语言考核,AP是专业课学习。对于大部分学生在准备语言考试的同时可以同时准备AP考试。很多考生认为只有考完托福和SAT才可以学习AP,其实不然。因为AP是专业课程,对于语言要求不是特别高,特别是中国学生喜欢考的AP理科类和AP经济学,基本上对英语要求很低。而新SAT阅读和写作和AP文科类相关性很大。
5. AP课程可以自学吗?AP课程的作用?
任何课程理论上都可以自学是可以自学的,但由于学生自学可能抓不到重点,所以在自学的同时到专业的AP课程学校学习更加重要。因为AP课程的考点明确,有经验的教师能够在短时间提纲携领,使学生达到事倍功半的作用。但如果完全自学或者参加了一些机构没有经验的教师的培训,学生不容易抓住重点或者学习事半功倍。新SAT也需要在有经验的老师指导下系统准备。
6. 美国AP课程与中加、中澳或中英剑桥课程有什么区别?
美国AP课程适用面更广,有以美国及加拿大为首的近5000多所全世界大学的认可。英国A-LEVEL课程适用面稍微欠缺,只有主要以英联邦国家为首的全世界1000所大学认可。而中加、中澳等课程往往局限于加拿大或澳大利亚的一个省或州,因此有认可上的局限性,而且课程后期没有大学先修课的难度和广度。
高一学生为什么要学习新SAT和AP课程
给学生家长回答AP和留学准备的过程中,高一的学生家长逐渐增加。其实这说明了现在家长越来越认识到申请美加名校的难度随着留学队伍的增大而逐渐加强,而系统学习规划变得越来越重要。同时,AP课程成绩作为学生提交美国大学的GPA成绩起到了很大的提升作用。 另外,新SAT考试设计由于轻技巧,重视能力,使得新SAT考试更倾向于和AP考试的学习和准备进行广泛的融合。
美国的高中是4年制的,其实比我国的高中是多一年的,学生在准备AP考试是比我们的学生多一年时间,况且AP是美国学生考的考试,美国学生本身语言和在大量AP文科考试中占有明显优势。美国学生一般是从10年级开始对优秀生开放少量AP课程,11年级和12年级逐步增加AP课程,学习每门AP课程的时间大约半年到一年,有的还更长一点。美国学生在12年级申请前,一般有10年级和11年级两次考AP,累计下来可以考到5-6科,5-6科AP4-5分对申请美国名校的作用是很大的。
在国内,很多学生和家长都认为AP课程和AP考试参加一个简单的培训,自己学习学习就可以了。我们不能否认一些优秀学生对于数理化的掌握程度足以对付相对容易的AP数理化。但对于大量的文科科目是需要学生很长时间的积累。对于英语语言能力本来就比较弱的我国高中生来说,光考考前突击学习作用就不大,当然也不会考好。我认为学生应该早准备,特别AP课程中大量的文科科目。很多学生家长担心学生是不是由于没有基础,不能学习文科科目。我的观点是文科其实更多靠有经验的老师引导下学生自学。把书读透了,知识积累到一定数量,学习能力自然也就上来了,考试也就一点不成问题。同时,新SAT考试的数学部分增加了很多阅读内容,如果读不懂题目,很难做题。新SAT的阅读、语法和写作课都增加了对历史、文化、英语能力等英语技能的考试,这些不是靠简单培训能够提高的。
我们主张如果孩子们准备考新SAT和AP就应该从高一开始,因为这时候孩子的考学压力还不是很大,有很多AP文科对于学生来说不存在基础问题,比如经济学、历史、心理学, 对于所有学生来说都接近零起点。这时候还处在新SAT准备的基础阶段。如果能够高一早接触这些课程,跟着老师初步知道这些课程要学的内容,然后利用随后的灵敲碎打的时间慢慢的积累和领会,实际上才能真正考出考成绩来。在中国学生大量集中参加AP理科考试的时代,我们应该回归AP的文科时代,并且对于中国学生来说AP文科优秀成绩对于更为激烈的申请竞争的作用将更为明显。
乘车路线和驾车路线
北京王府学校地址:北京昌平区北七家镇王府街11号
乘车路线:
(1)北京西站乘地铁9号线,在军事博物馆换1号线到东单,换5号线到天通苑下车出站走过街天桥换乘快速公交3号线王府温馨公寓下车即到。
(2)安定门乘快速公交3号线在王府温馨公寓下车即到或乘坐地铁5号线天通苑下车出站走过街天桥换乘快速公交3号线王府温馨公寓下车即到。
驾车路线:
(1)从八达岭高速北安河出口出,红绿灯右转,沿七北路向东直行,过温都水城3公里路北既到。
(2)京承高速北七家出口出来向西,上立汤路,向南走到平西府路口(红绿灯路口)向西2公里路北即到。
(3)北五环仰山桥向北直行8公里,沿立汤路,到平西府路口(红绿灯路口),向西2公里路北即到。
(4)机场北线行驶3.8公里过北七家桥直行,继续沿机场北线行驶50米,进入定泗路。沿定泗路行驶5.2公里,过物美卖场约100米,左转进入立汤路。沿立汤路行驶1.4公里,进入牛北路,沿牛北路行驶1.4公里即到。


